Strober Lab

Publications

See what we’ve been up to! Check out our recent work below or on google scholar.

Highlighted

Fine-mapping causal tissues and genes at disease-associated loci
Fine-mapping causal tissues and genes at disease-associated loci
Benjamin J. Strober, Martin Jinye Zhang, Tiffany Amariuta, Jordan Rossen, Alkes L. Price
Nature Genetics  ·  01 Jan 2025  ·  doi:10.1038/s41588-024-01994-2
SURGE: uncovering context-specific genetic-regulation of gene expression from single-cell RNA sequencing using latent-factor models
SURGE: uncovering context-specific genetic-regulation of gene expression from single-cell RNA sequencing using latent-factor models
Benjamin J. Strober, Karl Tayeb, Joshua Popp, Guanghao Qi, M. Grace Gordon, Richard Perez, Chun Jimmie Ye, Alexis Battle
Genome Biology  ·  22 Jan 2024  ·  doi:10.1186/s13059-023-03152-z
Dynamic genetic regulation of gene expression during cellular differentiation
Dynamic genetic regulation of gene expression during cellular differentiation
Benjamin J. Strober*, Reem Elorbany*, Katie Rhodes*, Nirmal Krishnan, Karl Tayeb, Alexis Battle, Yoav Gilad
Science  ·  28 Jun 2019  ·  doi:10.1126/science.aaw0040
Transcriptomic signatures across human tissues identify functional rare genetic variation
Transcriptomic signatures across human tissues identify functional rare genetic variation
Nicole M. Ferraro*, Benjamin J. Strober*, Jonah Einson, Nathan S. Abell, Francois Aguet, …, Pradeep Natarajan, Tuuli Lappalainen, Pejman Mohammadi, Stephen B. Montgomery, Alexis Battle
Science  ·  11 Sep 2020  ·  doi:10.1126/science.aaz5900

All

2026

MultiSuSiE improves multi-ancestry fine-mapping in All of Us whole-genome sequencing data
MultiSuSiE improves multi-ancestry fine-mapping in All of Us whole-genome sequencing data
Jordan Rossen, Huwenbo Shi, Benjamin J. Strober, Martin Jinye Zhang, Masahiro Kanai, Zachary R. McCaw, Liming Liang, Omer Weissbrod, Alkes L. Price
Nature Genetics  ·  01 Jan 2026  ·  doi:10.1038/s41588-025-02450-5
Mapping disease loci to biological processes via joint pleiotropic and epigenomic partitioning
Mapping disease loci to biological processes via joint pleiotropic and epigenomic partitioning
Gaspard Kerner, Nolan Kamitaki, Benjamin Strober, Alkes L. Price
Cell Genomics  ·  01 Jan 2026  ·  doi:10.1016/j.xgen.2025.101138

2025

Pleiotropic heritability quantifies the shared genetic variance of common diseases
Pleiotropic heritability quantifies the shared genetic variance of common diseases
Yujie Zhao, Benjamin Strober, Kangcheng Hou, Gaspard Kerner, John Danesh, Steven Gazal, Wei Cheng, Michael Inouye, Alkes L. Price, Xilin Jiang
openRxiv  ·  11 Jun 2025  ·  doi:10.1101/2025.06.10.25329261
Mapping disease loci to biological processes via joint pleiotropic and epigenomic partitioning
Mapping disease loci to biological processes via joint pleiotropic and epigenomic partitioning
Gaspard Kerner, Nolan Kamitaki, Benjamin Strober, Alkes L. Price
openRxiv  ·  06 May 2025  ·  doi:10.1101/2025.05.05.25327017
Fine-mapping causal tissues and genes at disease-associated loci
Fine-mapping causal tissues and genes at disease-associated loci
Benjamin J. Strober, Martin Jinye Zhang, Tiffany Amariuta, Jordan Rossen, Alkes L. Price
Nature Genetics  ·  01 Jan 2025  ·  doi:10.1038/s41588-024-01994-2

2024

Validation of human telomere length multi-ancestry meta-analysis association signals identifies POP5 and KBTBD6 as human telomere length regulation genes
Validation of human telomere length multi-ancestry meta-analysis association signals identifies POP5 and KBTBD6 as human telomere length regulation genes
Rebecca Keener, Surya B. Chhetri, Carla J. Connelly, Margaret A. Taub, Matthew P. Conomos, …, Alexander P. Reiner, Marios Arvanitis, Carol W. Greider, Rasika A. Mathias, Alexis Battle
Nature Communications  ·  24 May 2024  ·  doi:10.1038/s41467-024-48394-y
MultiSuSiE improves multi-ancestry fine-mapping in All of Us whole-genome sequencing data
MultiSuSiE improves multi-ancestry fine-mapping in All of Us whole-genome sequencing data
Jordan Rossen, Huwenbo Shi, Benjamin J Strober, Martin Jinye Zhang, Masahiro Kanai, Zachary R. McCaw, Liming Liang, Omer Weissbrod, Alkes L. Price
openRxiv  ·  14 May 2024  ·  doi:10.1101/2024.05.13.24307291
SURGE: uncovering context-specific genetic-regulation of gene expression from single-cell RNA sequencing using latent-factor models
SURGE: uncovering context-specific genetic-regulation of gene expression from single-cell RNA sequencing using latent-factor models
Benjamin J. Strober, Karl Tayeb, Joshua Popp, Guanghao Qi, M. Grace Gordon, Richard Perez, Chun Jimmie Ye, Alexis Battle
Genome Biology  ·  22 Jan 2024  ·  doi:10.1186/s13059-023-03152-z

2023

Pervasive correlations between causal disease effects of proximal SNPs vary with functional annotations and implicate stabilizing selection
Pervasive correlations between causal disease effects of proximal SNPs vary with functional annotations and implicate stabilizing selection
Martin Jinye Zhang, Arun Durvasula, Colby Chiang, Evan M. Koch, Benjamin J. Strober, …, Omer Weissbrod, Po-Ru Loh, Steven Gazal, Shamil Sunyaev, Alkes L. Price
openRxiv  ·  04 Dec 2023  ·  doi:10.1101/2023.12.04.23299391
Single-cell allele-specific expression analysis reveals dynamic and cell-type-specific regulatory effects
Single-cell allele-specific expression analysis reveals dynamic and cell-type-specific regulatory effects
Guanghao Qi, Benjamin J. Strober, Joshua M. Popp, Rebecca Keener, Hongkai Ji, Alexis Battle
Nature Communications  ·  09 Oct 2023  ·  doi:10.1038/s41467-023-42016-9
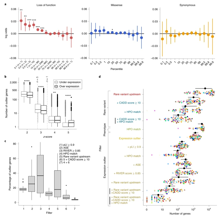
The functional impact of rare variation across the regulatory cascade
The functional impact of rare variation across the regulatory cascade
Taibo Li, Nicole Ferraro, Benjamin J. Strober, Francois Aguet, Silva Kasela, …, Matthew T. Wheeler, Stephen S. Rich, Jerome I. Rotter, Alexis Battle, Stephen B. Montgomery
Cell Genomics  ·  01 Oct 2023  ·  doi:10.1016/j.xgen.2023.100401

2022

Human embryoid bodies as a novel system for genomic studies of functionally diverse cell types
Human embryoid bodies as a novel system for genomic studies of functionally diverse cell types
Katherine Rhodes, Kenneth A Barr, Joshua M Popp, Benjamin J Strober, Alexis Battle, Yoav Gilad
eLife  ·  10 Feb 2022  ·  doi:10.7554/elife.71361
Redefining tissue specificity of genetic regulation of gene expression in the presence of allelic heterogeneity
Redefining tissue specificity of genetic regulation of gene expression in the presence of allelic heterogeneity
Marios Arvanitis, Karl Tayeb, Benjamin J. Strober, Alexis Battle
The American Journal of Human Genetics  ·  01 Feb 2022  ·  doi:10.1016/j.ajhg.2022.01.002
Single-cell sequencing reveals lineage-specific dynamic genetic regulation of gene expression during human cardiomyocyte differentiation
Single-cell sequencing reveals lineage-specific dynamic genetic regulation of gene expression during human cardiomyocyte differentiation
Reem Elorbany, Joshua M. Popp, Katherine Rhodes, Benjamin J. Strober, Kenneth Barr, Guanghao Qi, Yoav Gilad, Alexis Battle
PLOS Genetics  ·  21 Jan 2022  ·  doi:10.1371/journal.pgen.1009666

2021

Population-scale tissue transcriptomics maps long non-coding RNAs to complex disease
Population-scale tissue transcriptomics maps long non-coding RNAs to complex disease
Olivia M. de Goede, Daniel C. Nachun, Nicole M. Ferraro, Michael J. Gloudemans, Abhiram S. Rao, …, Kristin G. Ardlie, Sara Mostafavi, Thomas Quertermous, Karla Kirkegaard, Stephen B. Montgomery
Cell  ·  01 May 2021  ·  doi:10.1016/j.cell.2021.03.050

2020

Transcriptomic signatures across human tissues identify functional rare genetic variation
Transcriptomic signatures across human tissues identify functional rare genetic variation
Nicole M. Ferraro*, Benjamin J. Strober*, Jonah Einson, Nathan S. Abell, Francois Aguet, …, Pradeep Natarajan, Tuuli Lappalainen, Pejman Mohammadi, Stephen B. Montgomery, Alexis Battle
Science  ·  11 Sep 2020  ·  doi:10.1126/science.aaz5900
The impact of sex on gene expression across human tissues
The impact of sex on gene expression across human tissues
Meritxell Oliva, Manuel Muñoz-Aguirre, Sarah Kim-Hellmuth, Valentin Wucher, Ariel D. H. Gewirtz, …, Helen M. Moore, Concepcion R. Nierras, Abhi K. Rao, Jimmie B. Vaught, Simona Volpi
Science  ·  11 Sep 2020  ·  doi:10.1126/science.aba3066
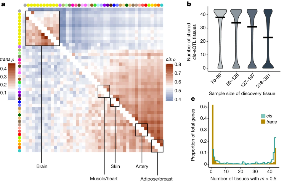
The GTEx Consortium atlas of genetic regulatory effects across human tissues
The GTEx Consortium atlas of genetic regulatory effects across human tissues
François Aguet, Shankara Anand, Kristin G. Ardlie, Stacey Gabriel, Gad A. Getz, …, Helen M. Moore, Concepcion R. Nierras, Abhi K. Rao, Jimmie B. Vaught, Simona Volpi
Science  ·  11 Sep 2020  ·  doi:10.1126/science.aaz1776

2019

Dynamic genetic regulation of gene expression during cellular differentiation
Dynamic genetic regulation of gene expression during cellular differentiation
Benjamin J. Strober*, Reem Elorbany*, Katie Rhodes*, Nirmal Krishnan, Karl Tayeb, Alexis Battle, Yoav Gilad
Science  ·  28 Jun 2019  ·  doi:10.1126/science.aaw0040
Identification of rare-disease genes using blood transcriptome sequencing and large control cohorts
Identification of rare-disease genes using blood transcriptome sequencing and large control cohorts
Laure Frésard, Craig Smail, Nicole M. Ferraro, Nicole A. Teran, Xin Li, …, Euan A. Ashley, Kym M. Boycott, Jason D. Merker, Matthew T. Wheeler, Stephen B. Montgomery
Nature Medicine  ·  01 Jun 2019  ·  doi:10.1038/s41591-019-0457-8

2017

Genetic effects on gene expression across human tissues
Genetic effects on gene expression across human tissues
Nature  ·  12 Oct 2017  ·  doi:10.1038/nature24277
The impact of rare variation on gene expression across tissues
The impact of rare variation on gene expression across tissues
Xin Li, Yungil Kim, Emily K. Tsang, Joe R. Davis, Farhan N. Damani, …, Michael C. Bassik, Jason D. Merker, Ira M. Hall, Alexis Battle, Stephen B. Montgomery
Nature  ·  12 Oct 2017  ·  doi:10.1038/nature24267

2015

A method to predict the impact of regulatory variants from DNA sequence
A method to predict the impact of regulatory variants from DNA sequence
Dongwon Lee, David U Gorkin, Maggie Baker, Benjamin J Strober, Alessandro L Asoni, Andrew S McCallion, Michael A Beer
Nature Genetics  ·  15 Jun 2015  ·  doi:10.1038/ng.3331